Project

General

Profile

Actions

Task #310

closed

Task #52: Coding

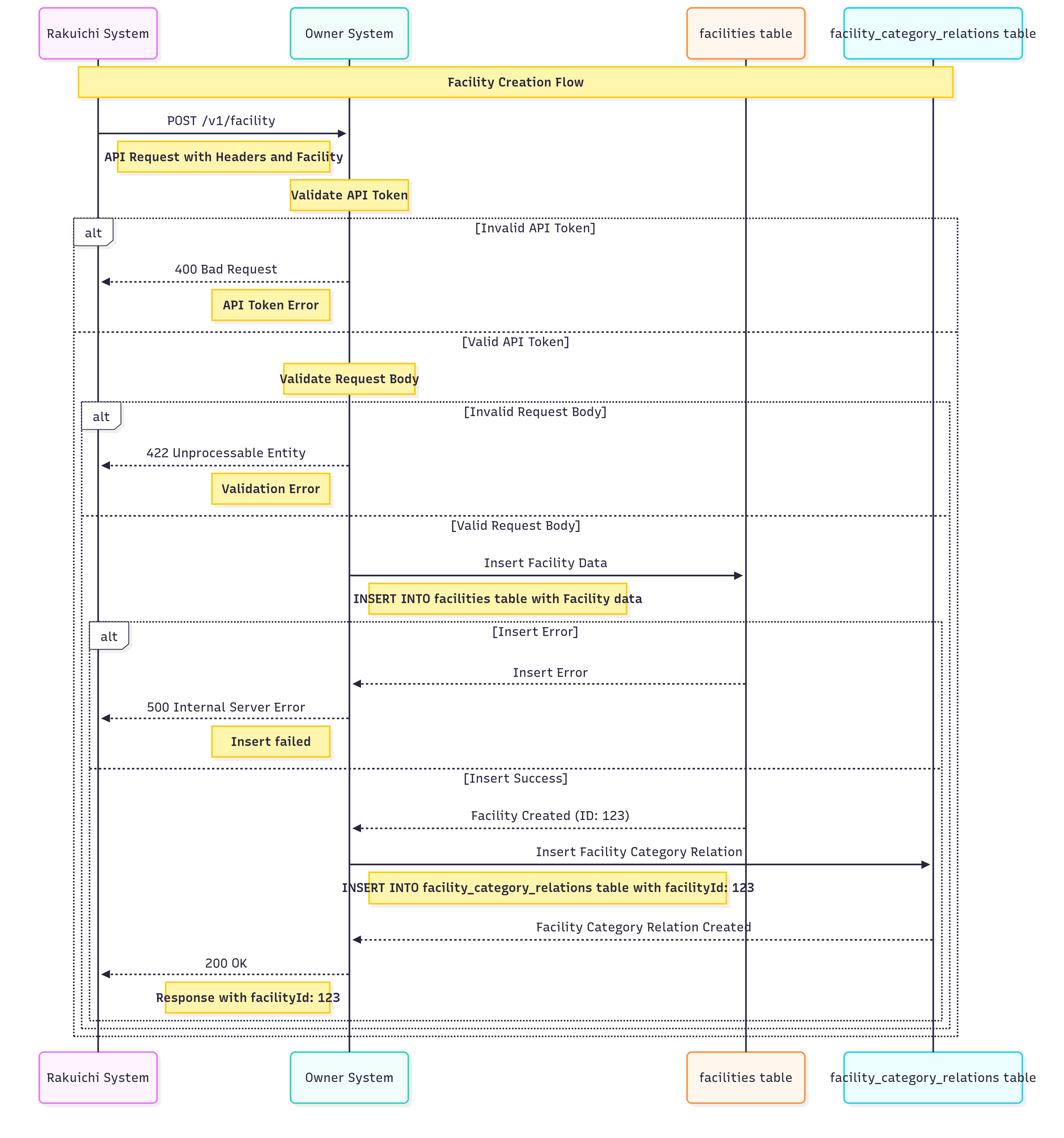
Coding - [External API] API-FAC-001 Create Facility

Added by Nghia Nguyen 5 months ago. Updated 5 months ago.

Status:
Closed
Priority:
High
Assignee:
Start date:
09/10/2025
Due date:
09/15/2025
% Done:

100%

Estimated time:


Files

Actions #2

Updated by Nghia Nguyen 5 months ago

  • Priority changed from Normal to High
Actions #3

Updated by Nghia Nguyen 5 months ago

  • Assignee set to khoi le
Actions #4

Updated by Nghia Nguyen 5 months ago

  • Due date set to 09/12/2025
Actions #5

Updated by khoi le 5 months ago

  • Status changed from New to Resolved
  • Assignee changed from khoi le to Nghia Nguyen
Actions #6

Updated by Nghia Nguyen 5 months ago

  • Status changed from Resolved to Feedback
Actions #7

Updated by Nghia Nguyen 5 months ago

  • Due date changed from 09/12/2025 to 09/15/2025
  • Assignee changed from Nghia Nguyen to khoi le

@intern-khoi e check lại mấy cái required field là ok rồi nha Khôi

Actions #8

Updated by khoi le 5 months ago

Actions #9

Updated by Nghia Nguyen 5 months ago

  • Status changed from Resolved to Closed
  • % Done changed from 0 to 100

đã merge

Actions

Also available in: Atom PDF