Actions
Task #765
openTool backup data kintone
Start date:
12/16/2025
Due date:
12/19/2025 (55 days late)
% Done:
0%
Estimated time:
Description
JP nhờ làm tool như sau
- nhập id app. có thể multi
- nhập thời gian chạy backup
- run backup data của app, lưu vào s3 ( csv ?)
Trước mắt nhờ e điều tra trước
- sử dụng api nào ?
- có thể get all field của app được không ?
- giới hạn request của api như thế nào? giới hạn số lượng request đồng thời , giới hạn theo ngày ?
Files
Actions
#1
Updated by dang dao about 2 months ago
- File ScreenDesign_LocalGift_v1.0.xlsx ScreenDesign_LocalGift_v1.0.xlsx added
- File スクリーンショット 2025-12-17 11.43.15.png スクリーンショット 2025-12-17 11.43.15.png added
@le khai điều tra xong mấy cái trên thì output giúp a các tài liệu sau
- infra structre ( cần dùng những service gì, liên kết giữa các service như thế nào)
- define technical stake
- screen design
- functional design -> chỉ cần memo ý flow chính của cron là được
tài liệu tham khảo
infra structure

ScreenDesign_LocalGift_v1.0.xlsx
Updated by dang dao about 2 months ago
- cần xuất ra file gì ?
→ バックアップファイルはどんなファイルで良いですか?
csvファイルで全項目出力する → AWS のS3
添付ファイルがあればそのまま取って保持する → AWS のS3 → 10MB以下ファイルのみ → 設定ファイルに持ってかえられる - mỗi lần là all data
→ 毎回全データ 取って保持する - lưu trong bao lâu
→ 期限決めた → 1っか月 →超えると自動削除する 1アプリ/30日/30個 - lưu ở đâu dc ?
→ AWS のS3 - lưu xong rồi làm gì với nó
→ 消してしまうとき、リカバリできるような対策
Updated by le khai about 2 months ago
- File KINTONE-API-OVERVIEW.md KINTONE-API-OVERVIEW.md added
Actions
#4
Updated by le khai about 2 months ago
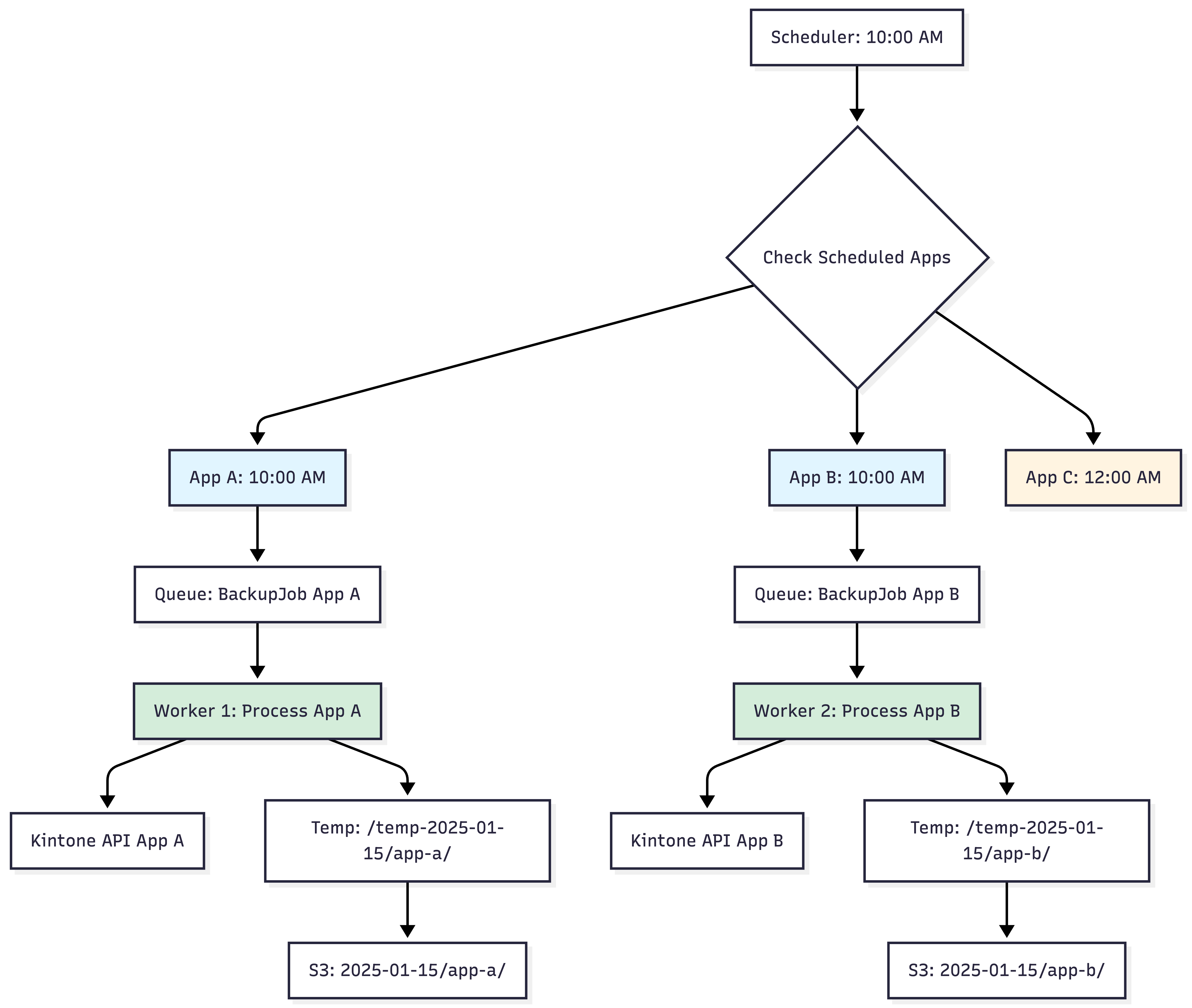
- File Concurrent-Flows.png Concurrent-Flows.png added
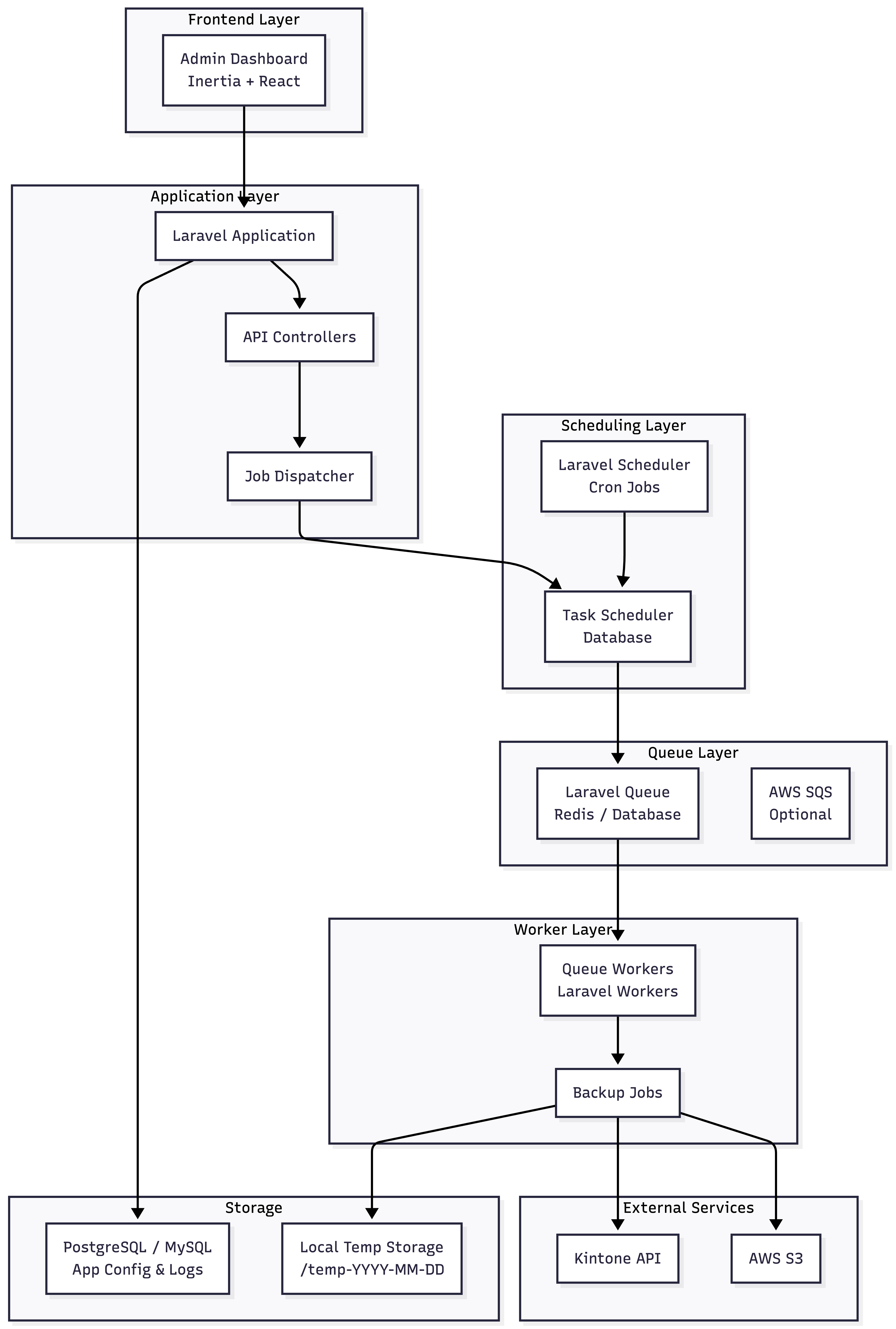
- File High-Level-Architecture.png High-Level-Architecture.png added
Actions
#5
Updated by le khai about 2 months ago
- File SYSTEM_DESIGN.md added
- File DATABASE_SCHEMA.md DATABASE_SCHEMA.md added
- File Backup-App-Database.png Backup-App-Database.png added
Actions
#9
Updated by le khai about 2 months ago
- File SYSTEM_DESIGN_DIAGRAMS.md SYSTEM_DESIGN_DIAGRAMS.md added
- File SYSTEM_DESIGN.md SYSTEM_DESIGN.md added
- File SCREENS.csv added
Updated by le khai about 2 months ago
- File SCREENS-DESIGN (1).xlsx SCREENS-DESIGN (1).xlsx added
Actions